招采首页 招采公告 澄清公告 其他公告 中标候选人公示 中标结果公告 下载指南 政策法规 专家费

关于在“机器管招投标”合理低价法项目中采用有限数量入围制的通知

发布时间 :2025-12-17 14:10:20 文章来源 :长沙市国资产业控股集团有限公司

各有关部门:

为进一步提高评标效率,防范围标串标,营造公平公正的交易环境,根据《关于修改<湖南省公共资源交易数字化、模块化招标文件范本框架导引及编制导则>的通知》(湘发改法规规〔2025〕571号,以下简称《导则》)要求,按照动态筛选、优中择优、公正公平的原则,在我省各行业合理低价法项目中采用有限数量入围制,分别通过信用得分、“人员、设备、资源调度效能及经验”、投标报价等因素进行多轮筛选确定进入正式初步评审的投标人名单(以下简称“入围名单”)。现将有关情况通知如下:

一、启用时间及适用范围

自2025年12月17日(含)起,全省各行业采用合理低价法的招标项目在评标过程全部启用有限数量入围制。

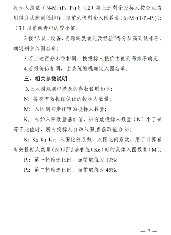
二、入围规则设定

按照《湖南省“机器管招投标”有限数量入围规则》(详见附件)确定入围投标人名单。

三、系统操作规范

“机器管招投标”交易系统将自动提取投标人的信用得分、“人员、设备、资源调度效能及经验”及投标报价等信息,生成排序清单和入围名单,形成《筛选入围信息表》,由评标委员会予以确认,并纳入评标报告。确定最终入围名单后,按现有流程开展正式评审,在评审过程中入围投标人被否决后不再进行替补。

四、有关要求

(一)为做好有限数量入围制在合理低价法项目中的正式应用,不同阶段项目按不同流程处理:

未发布招标公告项目:对于在2025年12月18日(含)之后制作招标文件的合理低价法项目,“机器管招投标”交易系统已自动在其招标文件中载明正式应用的具体条款,无需另行发布澄清文件;

已发布招标公告项目:对于在2025年12月18日之前已发布招标文件,且开标日期在2025年12月22日(含)之后的项目,按以下规定执行:招标人(代理机构)必须在“机器管招投标”交易系统中重新制作答疑澄清文件,告知潜在投标人采用有限数量入围制。如仅就有限数量入围制应用发布答疑澄清文件的,可不顺延开标日期。

(二)投标人若存在以下情形仍参与投标以获取入围资格,虚假响应投标、扰乱市场秩序的,将被视为“故意不采用类似业绩、奖项信息造成所投项目评审得低分或不得分”的投标行为,并严格依照《湖南省工程建设项目招标投标信用评价管理办法》予以认定,按C1类守信承诺行为进行信用扣分处理:

1.不满足招标项目资质、准入业绩要求的;

2.自身满足招标项目资质、准入业绩要求,但不选择、不填写有关资质和业绩的;

3.错误填写资质、准入业绩结构化数据的;

4.上传的资质、准入业绩附件少放或与结构化数据不一致的。

(三)本机制中涉及的有关参数(包含初始入围基数、入围比例系数等),将根据各行业项目运行情况适时进行针对性调整,经省公共资源交易联席会议审定后,由省公共资源交易中心对模型进行动态更新,具体参数均以湖南省公共资源交易服务平台机器管招投标服务专区中专栏最新发布的参数更新公告为准。

(四)根据《导则》中的《评标办法适配表》规定,本通知自印发之日起,对于技术标准、项目规模等条件已超出应当采用“经评审的最低投标价法”或“技术评分最低标价法”上限的项目,若招标人仍决定采用上述评标方法的,则该项目不适用异常低价警戒线机制;符合上述情形,已发布招标文件且尚未开标的项目,必须进行答疑澄清或重新选择评标办法。


附件:湖南省“机器管招投标”有限数量入围规则


湖南省发展和改革委员会

湖南省公共资源交易中心

                        2025年12月17日

1.png

2.png

3.png


附件 : 暂无附件